31. 3. 2017 – 16.00

MEDIJSKI VPLIVI

Audio file
O formalnih lastniških strukturah tiskanih medijev in največjih oglaševalcih

V današnjem Odprtem političnem terminu se posvečamo lastništvu medijev. Podrobneje se bomo posvetili tiskanim medijem - sprva z vidika formalnega lastništva, potem pa bomo pregledali še največje oglaševalce.

Največji tiskani mediji so po podatkih Nacionalne raziskave o branosti, ki jo izvaja Slovenska oglaševalska zbornica, v tem vrstnem redu: Slovenske novice, Delo, Svet24, Dnevnik in Večer. Najprej se torej posvetimo formalnemu lastništvu omenjenih medijev.

 

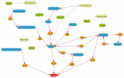
Slovenske novice in Delo sta del iste založniške družbe Delo d.o.o. Ta je bila pred slabima dvema letoma prodana, njen 100 odstotni lastnik pa je družba FMR. Ta je nadalje v stoodstotni lasti FMR holdinga, od tu dalje pa se lastniška struktura zaplete. FMR holding je v lasti podjetij Kolektor Sikom, Kolektor Prokos in Kolektor Group. Kolektor Sikom in Kolektor Prokom sta oba v večinski lasti Kolektor Group, Kolektor Prokos pa tudi v delni lasti FMR holdinga, katerega delni lastnik je sam preko podjetja FMR holding. Kolektor Group je v delni lasti družbe FMR, hkrati pa je preko podjetja FMR holding tudi njen delni lastnik. Med deležniki Kolektor Group najdemo še podjetji Fond finančna družba ter FI finančni inženiring, ki je v lasti družb FMR in Fond finančna družba. Razumljivo? Verjetno ne.

Bistvo je, da je lastniška struktura Dela in Slovenskih novic prepletena v skupino podjetij, v sredičšu katere so Kolektor group, FMR in Fond finančna družba. Njihova lastniška struktura pa je zapletena tako, da si ta podjetja vzajemno lastijo drug drugega. Lastništvo Dela je tako zakrito, a jasno je, da vajeti ležijo v krogu poslovnežev, ki izhajajo iz idrijskega Kolektorja. V centru tega kroga je Stojan Petrič, nekdanji predsednik uprave Kolektorja in trenutni predsednik nadzornega sveta družbe Fond finančna družba.

Podobno zapleteno lastniško strukturo najdemo pri časopisu Dnevnik. Ta je v lasti podjetij DZS, Styria Media Company AG, DZS investicije in Delo prodaje. DZS investicije je v lasti DZS, ta pa v pretežni lasti družb Delo prodaje, M naložbe, Tehniška založba Slovenije in M1. Lastniki Dela prodaje so AB sistemi, ki je v ozki zanki nazaj v lasti Dela prodaje, DZS-ja in Dnevnika. M naložbe je delniška družba z enim delničarjem, njen direktor pa je Sebastjan Selan, bivši direktor obveščevalne agencije Sova iz časa vlade Boruta Pahorja, ki je hkrati tudi predsednik uprave Dela prodaje. Tehniško založbo Slovenije si v večinski meri lasti hrvaško podjetje Territorium, katerega direktor je Nikola Damjanić, nekdanji direktor agencije Ninamedia in trenutni nadzornik DZS-ja. M1 d.d., ki si lasti dobrih 13 odstotkov DZS-ja, pa je v lasti podjetja Copartner, katerega največji deležnik je Tomaž Pogorelec, prav tako nadzornik DZS-ja.

Če poenostavimo še lastniško strukturo Dnevnika, lahko ugotovimo, da je tudi ta prepletena v več podjetijh, ki si delno vzajemno lastijo deleže drug v drugem. V vplivnem središču pa je krog ljudi, povezanih večinoma z DZS-jem, ki vključuje predsednika uprave DZS-ja Bojana Petana, nadzornika Tomaža Pogorelca in Nikolo Damjanića ter nekdanjega direktorja obveščevalne agencije Sebastjana Selana.

Naslednji večji dnevni časnik Svet24 ima prav tako nekoliko zapleteno lastništvo. Je v 19 odstotni lasti Alenke Odlazek, ostalo pripada podjetju Agencija24. Ta je v 100 odstotni lasti podjetja Salomon d.o.o. Ta ima dva deležnika. Manjši izmed dveh je Krater d.o.o., katerega lastništvo je razbito med več podjetij, med njimi so SET d.o.o., Algas d.o.o., Papir servis d.o.o. In Gramoz d.o.o., ki so prav tako kot pri Delu in Dnevniku v določeni meri med seboj lastniško prepletena. Večji deležnik podjetja Salomon pa je v lasti Dolenjskega lista. Lastnik tega je z več kot 99 odstotnim deležem podjetje Eurofit, katerega največji deležnik je Martin Odlazek, vsi ostali deležniki pa delijo njegov priimek. V seštevku je časnik Svet24 torej obvladovan s strani družine Odlazek. Kot zanimivost dodajmo, da so številna izmed podjetij v lastniški strukturi Sveta24 registrirana kot podjetja za zaposlovanje invalidov.

Lastništvo pa je precej bolj transparentno pri četrtem največjem časniku v državi - Večeru. Vsak z nekaj manj kot 39 odstotnim deležem si podjetje delita Uroš Hakl in Sašo Todorovič, preostanek je last podjetja Hakl&Hakl, ki ga z enakomernima deležema obvladujeta Uroš in Boris Hakl.

 

Toliko o formalnem lastništvu, zdaj pa se posvetimo še gospodarskim družbam, ki svoj vpliv na medije lahko potencialno izvajajo preko oglaševanja - največjim oglaševalcem torej. Pri tem se bomo naslonili na podatke raziskave agencije Mediana, v kateri so sicer zabeleženi zneski oglaševalskih prihodkov posameznih podjetij po ceni, kakršno določa cenik. Pri tem opozarjajo, da so oglasi tipično deležni popustov in da realna vrednost po njihovi oceni dosega do ene tretjine bruto vrednosti. Predpostavljamo pa, da se razmerja prihodkov od posameznih oglaševalcev ohranjajo ne glede na nižjo realno ceno od tiste v ceniku.

V Delu in Slovenskih novicah je največji oglaševalec podjetje Lucid Media LLC. Ta oglašuje domnevno zdravilne izdelke, kot so mazila in prehranski dodatki. Lansko leto so bili oglasi tega oglaševalca trikrat predmet razsodb oglaševalskega razsodišča, in sicer pri oglasih za mazilo proti staranju kože, mazilo proti bolečinam v sklepih in prehranski dodatek, ki naj bi zdravil krčne žile. V vseh treh primerih je oglaševalsko razsodišče ugotovilo, da je oglaševalec zavajal, saj je namerno ustvarjal vtis, da gre za zdravilo, čeprav to ni res. Naslednji trije največji oglaševalci v Delu in Slovenskih novicah pa so Mercator, Kmag, ki je med drugim zastopnik za avtomobilsko podjetje Kia in Telekom Slovenije.

V Dnevniku je prav tako največji oglaševalec že omenjeni Lucid Media LLC, sledijo Telekom Slovenije, Mercator in Antenna TV, za njimi pa se uvrščata še Hofer in Lidl. V Večeru je največji oglaševalec še omenjeni zastopnik Kie Kmag, sledijo mu NKBM, Antenna TV, Telekom Slovenije, Hofer in Mercator.

V časniku Svet24 pa je največji oglaševalec podjetje Blue Trade. Sledeč zapisom na spletni strani se ukvarja z uvozom in izvozom ter distribucijo izdelkov za osebno nego, gospodinjskih izdelkov, visokotehnoloških produktov, mode, čokolade, bonbonov, piškotov in slanih prigrizkov. Podjetje oglašuje skoraj izključno v medijih, ki so del iste skupine - to so Salomon, Dolenjski list in Svet24. Stoodstotni lastnik podjetja pa je - Svet24. Poleg podjetja Blue Trade so večji oglaševalci v Svet24 še Lucid Media, Antenna TV, Telekom Slovenije in Mercator.

Skupaj so v slovenskih tiskanih medijih največji oglaševalci v tem vrstnem redu: Telekom Slovenije, Lucid Media, Antenna TV, Mercator, Porsche Slovenija, Hofer in Lidl. Po skupnem oglaševanju v tisku, na radiu in televiziji ter na internetu pa se v vrh umeščajo Mercator, Telekom Slovenije, Špar, Procter&Gamble in Lidl.

Vpliv na medije smo v tem prispevku razdelili na dva nivoja: lastniški in oglaševalski. Na lastniškem nivoju Delo obvladuje skupina, izhajajoča iz idrijskega Kolektorja s Stojanom Petričem na čelu. Dnevnik je pod vplivom kroga poslovnežev, povezanih z DZS-jem, vključujoč Bojana Petana, Tomaža Pogorelca in Nikolo Damjanića ter nekdanjega direktorja obveščevalne agencije Sebastjana Selana. Svet24 nadzoruje družina Odlazek, Večer pa Uroš Hakl in Sašo Todorovič. Na oglaševalskem nivoju pa so najvplivnejši nekoliko skrivnosten Lucid Media LLC, Mercator, Telekom Slovenije, Antenna TV, Porsche Slovenije ter Hofer in Lidl. 

Aktualno-politične oznake

Oddaja je nastala v sodelovanju z Osservatorio Balcani e Caucaso za European Centre for Press and Media Freedom (ECPMF), in je sofinancirana s strani Evropske komisije. Vsebina oddaje je izključna odgovornost Zavoda Radio Študent in se ne more smatrati, da odraža stališča Evropske unije.

 

Dodaj komentar

Komentiraj

Z objavo komentarja potrjujete, da se strinjate s pravili komentiranja.

Napovedi